
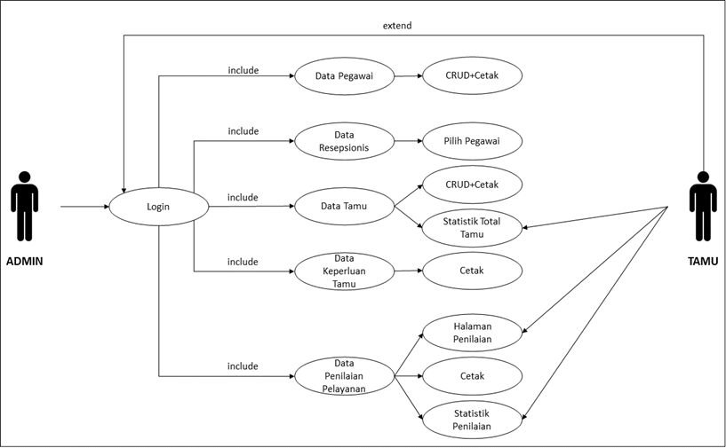
Tech enthusiast yang berfokus pada solusi. Keahlian saya mencakup pengembangan sistem (Programming), analisis data, hingga IT Support & Troubleshooting. Saya percaya teknologi harus memudahkan pekerjaan, dan itulah prinsip yang saya pegang. Di sini, Anda dapat melihat bagaimana saya menerjemahkan masalah menjadi solusi teknis melalui berbagai karya saya.